|
Category |
Procedure |
|
Responsible Agency |
Plant Quarantine Division Address: 193 Old Hope Road Kingston 6 Phone: 876-977-0637, 977-6401 |
|
Legal base of the Procedure |
The Plant Quarantine Act |
Required Information
|
No. |
Type of information |
Note |
|
1 |
Tax Registration Number (TRN) Application Form, Total Weight of Goods, Production Information, Consignor Information |
Process Steps
|
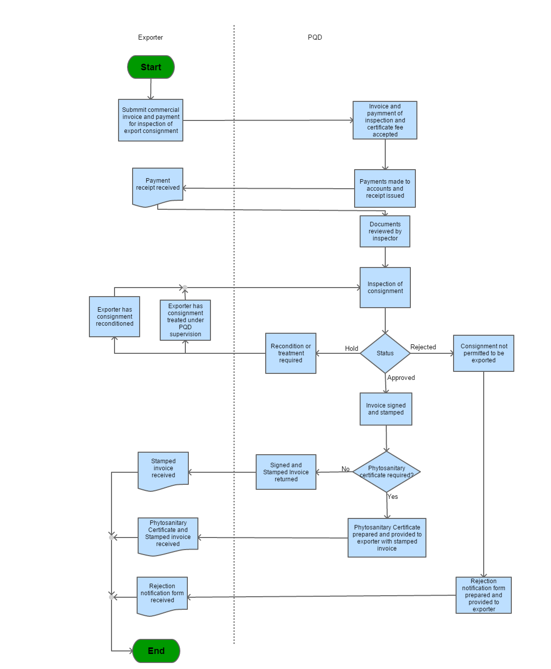
Step 1 |
Submit commercial invoice and payment for inspection of export consignment |
|
|
Step 2 |
Invoice and payment of Inspection and Certificate fee accepted | |
|
Step 3 |
Payments made to accounts and receipt issued |
|
|
Step 4 |
Payment receipt received |
|
| Step 5 | Documents reviewed by the inspector | |
| Step 6 | Inspection of consignment | |
| Step 7 |
If the status of the consignment is approved then: i) Invoice signed and stamped ii) A phytosanitary certificate may be required If the status of the consignment is on hold then: i) Recondition or treatment required ii) The exporter has consignment treated under PQD supervision iii) The exporter has consignment reconditioned iv ) Inspection of consignment If the status of the consignment is rejected then: i) Cosignment not permitted to be exported ii) Rejection notification form prepared and provided to the exporter iii) Rejection notification form received
|
|
| Step 8 |
If a Phytosanitary Certificate is required then : i) Phytosanitary Certificate is prepared and provided to the exporter with stamped invoice ii) Phytosanitary Certificate and Stamped Invoice received If a Phytosanitary Certificate is not required then: i) Signed and Stamped Invoice is returned ii) Stamped Invoice received |

| # | Title | Description | Issued By | File |
|---|
| # | Name | Description | Measure Type | Agency | Comments | Legal Document | Validity To | Measure Class |
|---|---|---|---|---|---|---|---|---|
| 1 | Certification for Exports- Phytosanitary (Plant Quarantine Division) | A measure as it relates to the certification (phytosanitary) of exports done by Plant Quarantine Division | Inspection Requirement | Plant Quarantine Division | An issued phytosanitary certificate is only to be used for the purpose of exports | The Agricultural Produce ( Vegetable, Fruit, and Ground Provisions) (Export) Regulations 1969 | 9999-09-09 | Good |
| 2 | Requirement for the Import/ Export/ Re- Export of Plant Specimens (CITIES)Application | An Import/ Export/ Re-Export of Plant Specimens (CITIES)Application must be obtained from the National Environment and Planning Agency (NEPA), MICAF prior to the Import/ Export/ Re- Export of Plant Specimens (CITIES)Application. All Plant Specimens require an Import/ Export/ Re- Export of Plant Specimens (CITIES)Application under the law- The Endangered Species (Protection, Conservation And Regulation Of Trade) Act. | General | National Environment and Planning Agency (NEPA) | Importers, Customs Brokers can apply import/export/ re-export for Queen Conch by visiting the National Environment and Planning Agency (NEPA) | The Endangered Species (Protection, Conservation And Regulation Of Trade) Act | 9999-09-09 | Good |
Please share your feedback below and help us improve our content.