|
Category |
Import/ Export/ Re-Export Application |
|
Responsible Agency |
National Environmental Planning Agency (NEPA) Address: 10 & 11 Caledonia Avenue, Kingston 5.
Phone: (876)-754-7540 Email: pubed@nepa.gov.jm |
|
Legal base of the Procedure |
Endangered Species (Protection, Conservation and Regulation of Trade) Act. |
|
Processing time |
|
|
Fee |
|
Required Information
|
No. |
Type of information |
Note |
| NB |
A permit is required for each shipment of plants Import Permit of Plant Quarantine Division and Phytosanitary Certificaton of Export is needed |
|
|
1 |
This application is only applicable to plant species for which there is no quota system. |
|
| 2 | This application form must be completed to commence processing. Where space is not provided attach additional sheets. Paragraphs that are not applicable to your application should be marked as N/A. |
Process Steps
|
Step 1 |
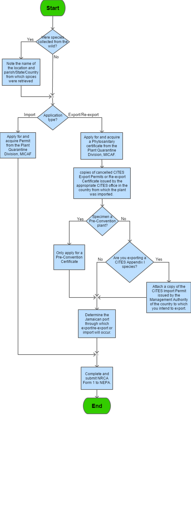
If were the species collected from the wild then : (i) Not the name of the of the location and parish/State/ Country from which species were retrieved |
|
Step 2 |
If application is an import licence then applicant must then : (i)Apply for and acquire an Animal and Importation Permit from the Veterinary Division MICAF (ii)Complete and submit Form 1 to NEPA |
| Step 3 |
If application is an export/re-export licence then applicant must then: (i) Apply for and acquire a Phytosanitary Certificate from from the Plant Quarantine Division (ii) Retrieve copies of cancelled CITES Export Permits or Re-export Certificate issued by the appropriate CITES office from which the plant was imported |
| Step 4 |
If specimens are Pre-Convention plant then: (i) Only apply for a Pre-Convention Certificate If speciemens are not Pre-Convention plant then: (i) Applicant should determine whether or not they are exporting CITES Appendix I species
|
| Step 5 |
If applicant is not exporting a CITES Appendix I species then: (i) Determine the Jamaican port through which export/re-export or import will occur (ii)Complete and submit NCRA form 1 to NEPA |
| Step 6 |
If applicant is exporting a CITES Appendix I species then: (i) Attach a copy of the CITES Import Permit issued by the Management Authority of the country to which you intend to export (ii) Determine the Jamaican port through which export/re-export or import will occur (iii)Complete and submit NCRA form 1 to NEPA |

| # | Title | Description | Issued By | File |
|---|---|---|---|---|
| 1 | Application Form for Import/Export/Re-export of Plant Specimens | This form is to be completed in keeping with The Endangered Species (Protection, Conservation and Regulation of Trade) Act, 2000 | National Environment and Planning Agency (NEPA) |
| # | Name | Description | Measure Type | Agency | Comments | Legal Document | Validity To | Measure Class |
|---|
Please share your feedback below and help us improve our content.